设为首页 | 收藏本站
021-51860172

AKK菌改善多发硬化症硬皮病

发表时间:2024-11-12 14:15作者:AKK菌

改善多发性硬化症的关键提升AKK菌!AKK菌通过调节性T细胞,或可减少免疫系统对髓鞘的错误攻击,减轻MS!

转转转发 AKK君
2024年11月11日 17:00

SCIENCE

CELL

NATURE



"AKK菌&多发性硬化症MS"

Akkermansia


多发性硬化症MS是一种中枢神经系统疾病

渐冻症、帕金森都属于神经系统疾病

症状包括肌肉无力、视觉问题、疼痛和疲劳



cell子刊发布肠道微生物与MS之间有功能联系

研究以模拟人类MS的(EAE)小鼠为模型

发现RNAs-30d提升AKK菌水平缓解MS症状



RNAs-30d -- AKK菌-- T细胞--改善MS

小鼠口服miR-30d调节AKK菌中乳糖酶的表达

提升AKK菌的丰度调节性T细胞抑制EAE


Akk菌通过诱导调节性T细胞缓解EAE的发展

创新性地提出微生物组在MS中具潜在调节作用



AKK菌——改善多发性硬化症

Wake Up Beauty, It’s Time to Beast。


在多发性硬化症中 免疫系统错误地攻击髓鞘

髓磷脂丧失和炎症 导致神经细胞功能障碍

目前的治疗主要集中在减少对髓鞘的攻击


AKK菌的“优势”在于通过调节性T细胞

来减少免疫系统对髓鞘的错误攻击

从而达到减轻多发性硬化症MS


此外AKK菌可产丁酸盐降低神经炎症性疾病

综合改善帕金森、阿兹海默症等神经退行性疾病



丁酸菌AKK改善神经退行性疾病

Wake Up Beauty, It’s Time to Beast。

A.muciniphila

>>>>>

Probiotics



--目录--


多发性硬化症(Multiple Sclerosis,简称MS)

cell子刊发布肠道微生物与MS之间有功能联系


小鼠口服miR-30d调节AKK菌中乳糖酶的表达

提升AKK菌的丰度调节性T细胞改善MS症状



01


多发性硬化症MS

MS、ALS和PD都是神经系统疾病

多发性硬化(Multiple Sclerosis,简称MS):是一种影响中枢神经系统的慢性疾病,主要损害大脑、脊髓和视神经。症状多样,包括肌肉无力、协调障碍、视觉问题、疼痛和疲劳等。


在多发性硬化症中,免疫系统错误地攻击髓鞘,髓鞘是神经系统中包围神经细胞的保护层。髓磷脂的丧失,加上持续的炎症,导致神经细胞功能障碍和死亡引发MS症状。目前的治疗主要集中在减少对髓鞘的攻击。


cell子刊发现抑制小鼠的MS样症状的AKK菌,RNAmiR-30d通过提升AKK菌,作用调节T细胞(减少对髓鞘的攻击)减轻小鼠MS症状。


02


多发性硬化症&AKK菌

RNAs-30d提升AKK菌缓解MS症状

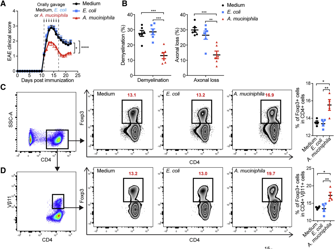
2019年Cell Host & Microbe发布了关于多发性硬化症(MS)的研究报道,研究发现口服RNAmiR-30d能够提升AKK菌,通过调节T细胞减轻小鼠MS症状。


RNAs-30d -- AKK菌-- T细胞--抑制MS

从多发性硬化症(MS)患者的粪便中提取的特定微RNA(miR-30d),当口服给实验性自身免疫性脑脊髓炎(EAE)模型的小鼠时,能显著提升AKK菌的丰度,从而促进 Treg 细胞细胞因子的分泌,减轻小鼠的MS样症状。

研究发现miR-30d(一种叫做miR-30d的小分子RNA)在EAE高峰期和未经治疗的MS患者的粪便中富集;为了调查miR-30d是否会影响EAE,(EAE是一种模拟人类MS的动物模型)我们合成了miR-30d,并连续7天口服给已建立EAE的小鼠。我们发现,口服合成miR-30d的剂量为250 pmol,改善了EAE


miR-30d补充扩大了AKK丰度

提升AKK菌调节T细胞改善MS症状



AKK菌-- T细胞--抑制EAE症状


口服miR-30d的效果:研究者们做了一个实验,他们给EAE模型的老鼠口服了合成的miR-30d,发现这可以改善老鼠的疾病症状。


miR-30d的作用机制--AKK菌:miR-30d通过调节AKK菌中的乳糖酶表达,增加了肠道中AKK菌的数量。AKK菌的增加促进了调节性T细胞(Tregs)的增加,这些Tregs有助于抑制EAE症状。


AKK菌对树突状细胞(DCs)的影响:树突状细胞是免疫系统中的关键细胞,它们通过释放细胞因子来调节T细胞的分化和功能,可减少免疫系统对(神经保护层)髓鞘的错误攻击。


A.muciniphila

综上所述,这项研究表明,通过口服miR-30d显著提升AKK菌的丰度,AKK菌通过调节性T细胞,可减少免疫系统对(神经保护层)髓鞘的错误攻击,从而达到减轻多发性硬化症MS的症状。


Akk菌通过诱导调节性T细胞缓解EAE的发展,创新性地提出微生物组在MS中具潜在调节作用,可能为神经性疾病提供新的希望。





主要参考文献


https://www.cell.com/cell-host-microbe/fulltext/S1931-3128(19)30532-3?_returnURL=https%3A%2F%2Flinkinghub.elsevier.com%2Fretrieve%2Fpii%2FS1931312819305323%3Fshowall%3Dtrue#fig1


TEL : 021-51860172  QQ  : 1257680576
网站首页      关于我们      产品中心        加入我们  
copyright©2020 仙农生物科技(上海)有限公司 版权所有|沪ICP备11044970号-1
在线客服
 
 
——————
热线电话
021-51760172
登录
登录
其他账号登录:
留言
回到顶部